产品中心
电池测试应用于多种工业领域,这些领域包括汽车、计算机、通讯、国防、和新能源市场,广泛的应用需要更加可靠的质量保证和使用安全性。尤其以锂电池作为新能源动力电池储能的重要性已被成功验证,是现代高性能的电池代表。不断增加的容量和频繁的使用对可能造成的故障及潜在的异常危险备受电池生产企业和终端用户的高度关注,科明作为国际知名的可靠性试验设备研发生产制造商和方案解决提供者,30多年来,我们不断创新,夯实技术,精益求精。持续为新能源行业可靠性测试提供全新的试验设备和完整的集成测试解决方案。
英文名称:Power battery high and low temperature explosion proof testing chamber。
产品用途:
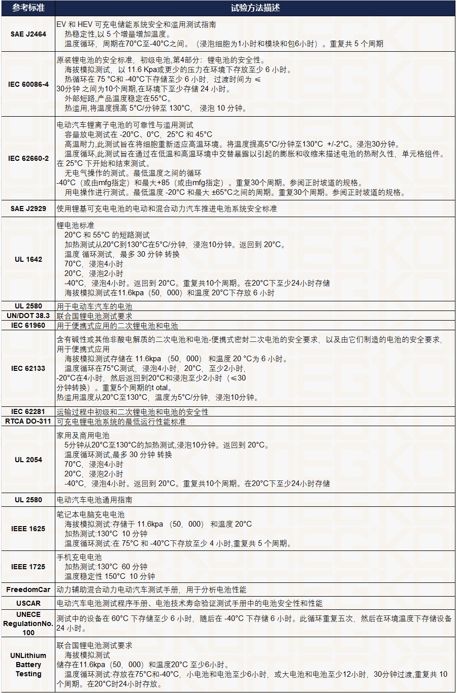
用于测试电池在各种不同环境温度下进行过充过放、充放电的安全性测试,试验标准满足IEC60068-2-1:2007、GJB150.3-1986、GB/T 31485-2015。
产品特点:
1.箱体整体式防爆设计(箱门防爆链、防爆视窗)有效保护试验安全。
2. 箱体内可燃气体浓度实时监控,自动换气,设有泄压口,压力排烟装置,压力升高时自动打开。
3. 外接充放电测试柜,可对电池进行过充过放,充放电测试。
产品参数

电池可靠性测试解决方案





广东科明环境仪器工业有限公司·简称【科明(KOMEG)】创立于1990年,拥有超30年的研发生产经验,目前拥有适应各个行业的一系列设备供客户选型。KOMEG是一家集研发、生产、销售、服务于一体的可靠性试验设备高新技术企业,公司地处国家高新技术产业开发区-松山湖高新企业产业园,并拥有一期、二期共18000+m²生产基地。公司主营产品有:HAST/PCT高压加速老化箱、温度(湿度)循环试验箱、冷热温度冲击箱、快速热循环试验箱(室)、ESS环境应力筛选试验箱、气候老化试验箱、海拔温度环境试验箱、大型(步入式)环境试验室等可靠性试验设备。
更多产品详情,请拨136 6275 8918服务热线。
产品详情
电池测试应用于多种工业领域,这些领域包括汽车、计算机、通讯、国防、和新能源市场,广泛的应用需要更加可靠的质量保证和使用安全性。尤其以锂电池作为新能源动力电池储能的重要性已被成功验证,是现代高性能的电池代表。不断增加的容量和频繁的使用对可能造成的故障及潜在的异常危险备受电池生产企业和终端用户的高度关注,科明作为国际知名的可靠性试验设备研发生产制造商和方案解决提供者,30多年来,我们不断创新,夯实技术,精益求精。持续为新能源行业可靠性测试提供全新的试验设备和完整的集成测试解决方案。
英文名称:Power battery high and low temperature explosion proof testing chamber。
产品用途:
用于测试电池在各种不同环境温度下进行过充过放、充放电的安全性测试,试验标准满足IEC60068-2-1:2007、GJB150.3-1986、GB/T 31485-2015。
产品特点:
1.箱体整体式防爆设计(箱门防爆链、防爆视窗)有效保护试验安全。
2. 箱体内可燃气体浓度实时监控,自动换气,设有泄压口,压力排烟装置,压力升高时自动打开。
3. 外接充放电测试柜,可对电池进行过充过放,充放电测试。
产品参数

电池可靠性测试解决方案





广东科明环境仪器工业有限公司·简称【科明(KOMEG)】创立于1990年,拥有超30年的研发生产经验,目前拥有适应各个行业的一系列设备供客户选型。KOMEG是一家集研发、生产、销售、服务于一体的可靠性试验设备高新技术企业,公司地处国家高新技术产业开发区-松山湖高新企业产业园,并拥有一期、二期共18000+m²生产基地。公司主营产品有:HAST/PCT高压加速老化箱、温度(湿度)循环试验箱、冷热温度冲击箱、快速热循环试验箱(室)、ESS环境应力筛选试验箱、气候老化试验箱、海拔温度环境试验箱、大型(步入式)环境试验室等可靠性试验设备。
更多产品详情,请拨136 6275 8918服务热线。
推荐产品
从这里搜寻
获取免费报价